18V to 10V Flyback Converter
Design the transformer, snubber, clamp, and Type II Compensator for a flyback power converter.
Over the course of weeks, key components for operations and protection of a flyback power converter were designed, built, and analyzed for performance. First, a transformer was designed to ensure the proper voltage drop while maintaining current density limit and flux density at a given alpha, duty cycle, and switching frequency. Next, a high frequency snubber and a clamp were designed to minimize noise and protect the transistor from voltage spikes due to leakage inductance. Finally, component values for a type II compensator were calculated and then tested for performance verification.

Skills and Tools: Power Electronics, Magnetic Design, PLECS Simulations, High Voltage Safety
32-bit Multi-cycle Processor 
Design and implement a RISC-V microprocessor on an FPGA
In a team of two, my partner and I designed and implemented a 32-bit RISC-V microprocessor with a von Neumann architecture. First, the overall structure of the processor was laid out, and from there it was implemented in system verilog. The circuit was troubleshot and tested using GTK Wave and from there synchronicity issues and other bugs were resolved.  Next, we explored using a  RISC-V C toolchain so that we could write basic programs in C, then compile them to machine code, and run them on our FPGA. Next we made a simple LED blink program in C, complied in into assembly and uploaded it to the iceBlinkPico FPGA board that was provided.

Skills and Tools: FPGA, System Verilog, C, Assembly, GTK Wave


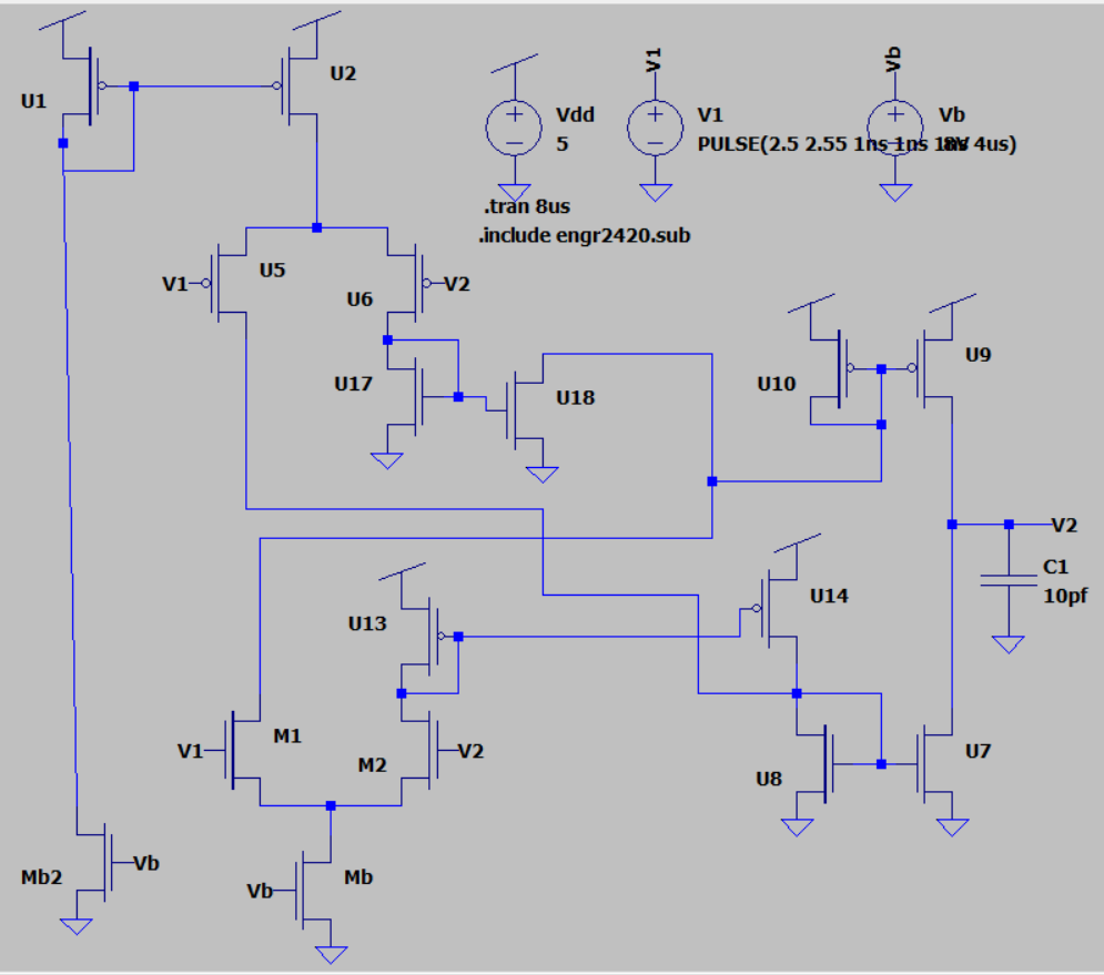
Current-Mirror Differential Amplifier
Design and implement an amplifier for rail to rail input voltages using nMOS and pMOS transistors
To begin, a simplified current-mirror differential amplifier was studied and tested to determine input and gate characteristics, differential mode voltage gain and the frequency response of the system. The experiments were run on a hardware setup and analyzed in MATLAB. After, a new current-mirror differential amplifier was designed and tested in LT Spice. This new amplifier was designed to have an input voltage that could operate anywhere in the rail-to-rail voltage range. A combination of both nMOS and pMOS transistors were used in order to keep the transistors operating in saturation mode at any given input voltage.

Skills and Tools: Microelectronics, LT Spice, Transistor Design & Testing, Signal Analysis
Hamming Code Hardware Implementation
Utilize discrete math, linear algebra, and boolean logic to implement a hamming code error correction using logic gates
This project was part of a discrete mathematics course, where my team and I wanted to utilize discrete math to learn more about signal transfer and error correction. For this, we choose to look into hamming codes as this is the original error correction utilized. First, a deep dive into the various forms of hamming codes was done. Once this was completed, we designed a 4 7 hamming code. Using the matrix mathematics, we converted the operations into boolean algebra and then into a gate array design to be built on a series of bread boards. This particular implementation was a one bit error correction. The circuit was capable of error detection and correction of bit flips in the transmitted signal.

Skills and Tools: Error Correction, Discrete Math, Linear & Boolean Algebra, Gate Array Design, and Hardware Debugging

You may also like

Back to Top